六安经济技术开发区生态环境分局2026年单位预算



















1六安经济技术开发区生态环境分局2026年收支总表.pdf
2六安经济技术开发区生态环境分局2026年收入总表.pdf
3六安经济技术开发区生态环境分局2026年支出总表.pdf
4六安经济技术开发区生态环境分局2026年财政拨款收支总表.pdf
5六安经济技术开发区生态环境分局2026年一般公共预算支出表.pdf
6六安经济技术开发区生态环境分局2026年一般公共预算基本支出表.pdf
7六安经济技术开发区生态环境分局2026年政府性基金预算支出表.pdf
8六安经济技术开发区生态环境分局2026年国有资本经营预算支出表.pdf
9六安经济技术开发区生态环境分局2026年项目支出表.pdf
10六安经济技术开发区生态环境分局2026年政府采购支出表.pdf
11六安经济技术开发区生态环境分局2026年政府购买服务支出表.pdf
12六安经济技术开发区生态环境分局2026年资产配置预算表.pdf
13六安经济技术开发区生态环境分局2026年一般公共预算“三公”经费支出预算表.pdf
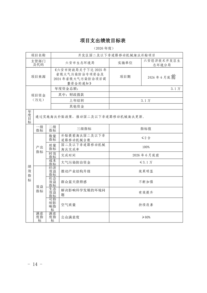
14六安经济技术开发区生态环境分局2026年度项目绩效目标表-开发区国二及以下非道路移动机械淘汰补贴项目.pdf标签:
智能问答
首页
政务资讯
信息公开
办事服务
互动交流
环保业务 
皖公网安备 34150102000127号