六安市生态环境局本级2026年单位预算





























1.六安市生态环境局本级2026年收支总表.pdf
2.六安市生态环境局本级2026年收入总表.pdf
3.六安市生态环境局本级2026年支出总表.pdf
4.六安市生态环境局本级2026年财政拨款收支总表.pdf
5.六安市生态环境局本级2026年一般公共预算支出表.pdf
6.六安市生态环境局本级2026年一般公共预算基本支出表.pdf
7.六安市生态环境局本级2026年政府性基金预算支出表.pdf
8.六安市生态环境局本级2026年国有资本经营预算支出表.pdf
9.六安市生态环境局本级2026年项目支出表.pdf
10.六安市生态环境局本级2026年政府采购支出表.pdf
11.六安市生态环境局本级2026年政府购买服务支出表.pdf
12.六安市生态环境局本级2026年通用资产配置支出表.pdf
13.六安市生态环境局本级2026年一般公共预算“三公”经费支出预算表.pdf
14.六安市生态环境局本级2026年项目支出绩效目标表-2024年省级大气资金.pdf
14.六安市生态环境局本级2026年项目支出绩效目标表-2025年省大气资金.pdf
14.六安市生态环境局本级2026年项目支出绩效目标表-2025年省环境保护专项.pdf
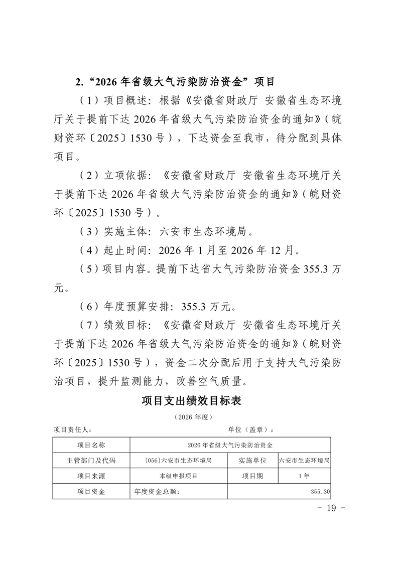
14.六安市生态环境局本级2026年项目支出绩效目标表-2026年省级大气污染防治资金.pdf
14.六安市生态环境局本级2026年项目支出绩效目标表-2026年中央水污染防治资金(预).pdf
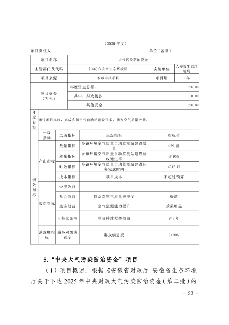
14.六安市生态环境局本级2026年项目支出绩效目标表-大气污染防治资金.pdf
14.六安市生态环境局本级2026年项目支出绩效目标表-减排降碳专项.pdf
14.六安市生态环境局本级2026年项目支出绩效目标表-六安市生态环境系统运维(跨年).pdf
14.六安市生态环境局本级2026年项目支出绩效目标表-日常运转经费.pdf
14.六安市生态环境局本级2026年项目支出绩效目标表-生态环境业务经费.pdf
14.六安市生态环境局本级2026年项目支出绩效目标表-中央大气污染防治资金.pdf标签:
智能问答
首页
政务资讯
信息公开
办事服务
互动交流
环保业务 
皖公网安备 34150102000127号