OA登录
老人专区
标签库
运行情况
本站搜
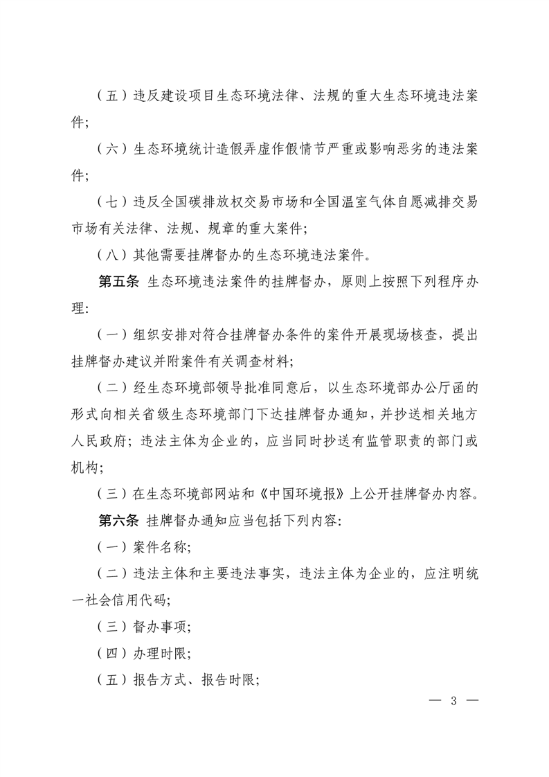
一网搜
智能问答
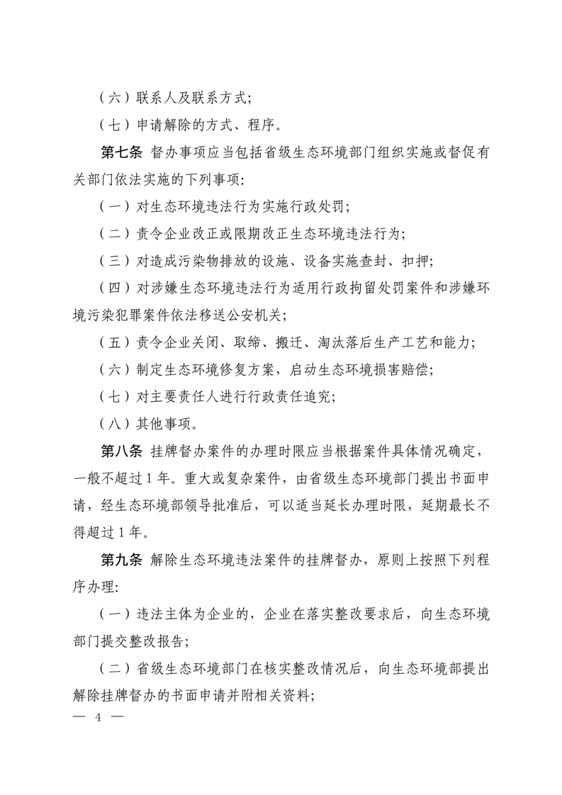
首页
政务资讯
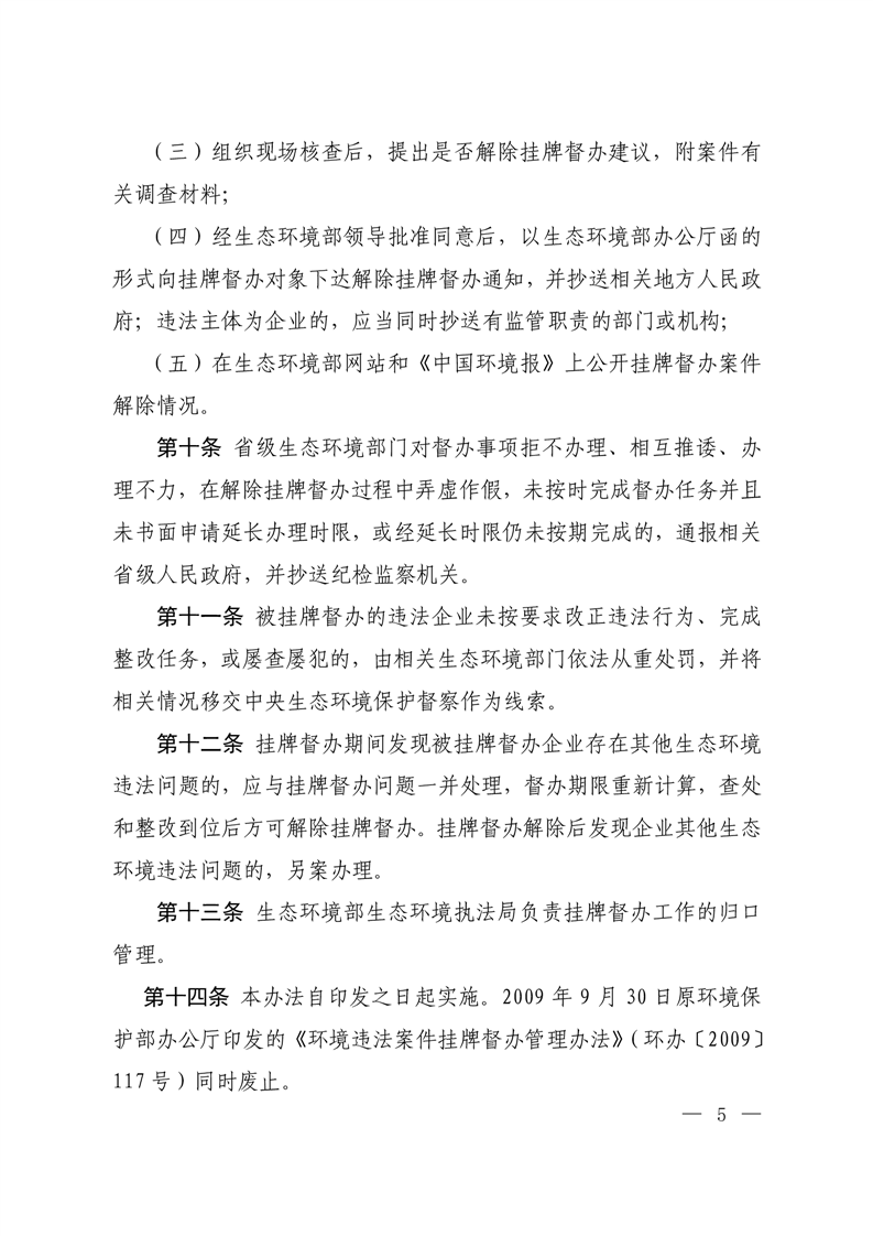
信息公开
办事服务
互动交流
环保业务
当前位置:
首页
>
政务资讯
>
专题专栏
>
专题专栏
>
普法宣传
生态环境违法案件挂牌督办管理办法
浏览次数:
信息来源: 生态环境部
发布时间:2025-06-03 10:02
字号:
大
中
小
下载
我要纠错
打印
收藏
标签:
扫一扫在手机打开当前页
打印本页
关联信息
站点地图
政务资讯
信息公开
办事服务
互动交流
环保业务
网站导航
市直部门网站