【污染防治】禁塑限塑,时间表公布

浏览次数:信息来源:市生态环境局发布时间:2020-09-07 08:43
字号:

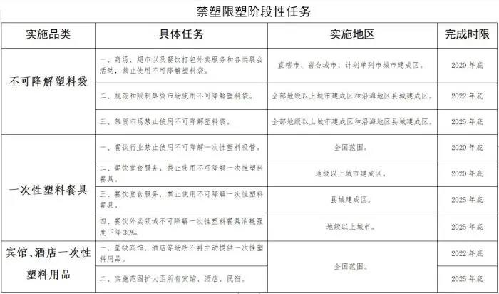
近日,商务部办公厅发布关于进一步加强商务领域塑料污染治理工作的通知,公布禁塑限塑阶段性任务,要求:


2020年底,直辖市、省会城市、计划单列市城市建成区的商场、超市以及餐饮打包外卖服务和各类展会活动禁止使用不可降解塑料袋


2020年底,全国范围内餐饮行业禁止使用不可降解一次性塑料吸管


2022年底,全国范围内星级宾馆、酒店等场所不再主动提供一次性塑料用品


2025年底,实施范围扩大至所有宾馆、酒店、民宿



文件下载
政策咨询

如果您对该政策文件有疑问,可以点击“我要问”在线咨询,也可以拨打上方的电话咨询相关部门,或者拨打市长热线:0564-12345。