六安市裕安区生态环境分局2025年单位预算公开




















1.六安市裕安区生态环境分局2025年收支总表.pdf
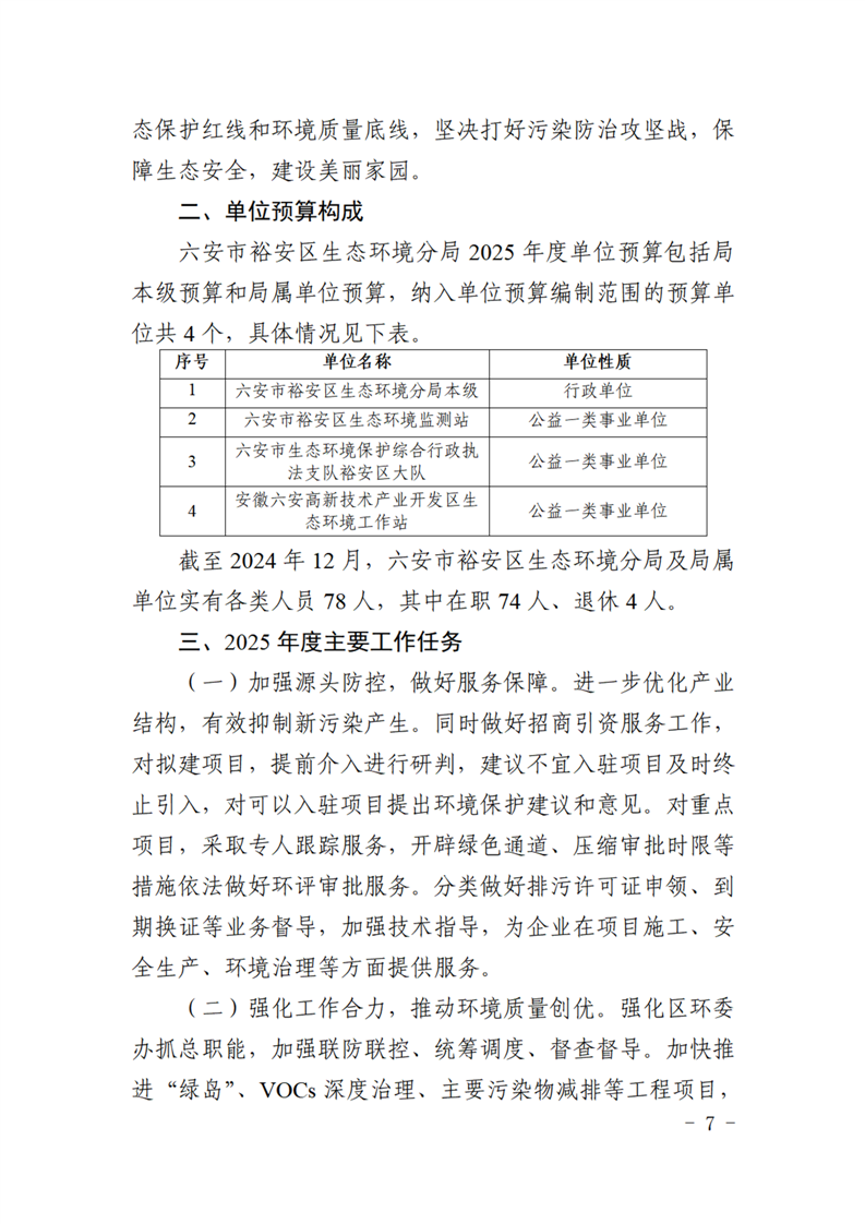
2.六安市裕安区生态环境分局2025年收入总表.pdf
3.六安市裕安区生态环境分局2025年支出总表.pdf
4.六安市裕安区生态环境分局2025年财政拨款收支总表.pdf
5.六安市裕安区生态环境分局2025年一般公共预算支出表.pdf
6.六安市裕安区生态环境分局2025年一般公共预算基本支出表.pdf
7.六安市裕安区生态环境分局2025年政府性基金预算支出表.pdf
8.六安市裕安区生态环境分局2025年国有资本经营预算支出表.pdf
9.六安市裕安区生态环境分局2025年基本支出总表.pdf
10.六安市裕安区生态环境分局2025年项目支出总表.pdf
11.六安市裕安区生态环境分局2025年政府采购支出表.pdf
12.六安市裕安区生态环境分局2025年政府购买服务支出表.pdf
13.六安市裕安区生态环境分局2025年“三公”经费支出预算表.pdf
14.六安市裕安区生态环境分局2025年度项目绩效目标表-2024年省级环保专项资金农业面源污染监测与评估项目绩效目标表.pdf
14.六安市裕安区生态环境分局2025年度项目绩效目标表-六安市2024年省级大气污染防治专项资金绩效目标表.pdf文件下载
智能问答
首页
政务资讯
信息公开
办事服务
互动交流
环保业务 
皖公网安备 34150102000127号